Workspace Management
In the realm of server signing applications, workspace management functionality plays a pivotal role. It allows users to create and customize their own workspaces, where they can assign specific roles, such as administrator or signer, depending on the needs of their project. Each role comes with distinct permissions and capabilities. For instance, administrators, or admins, are endowed with comprehensive control over the workspace. They have the authority not only to manage the settings and tools but also to add and manage other users within their designated workspace, effectively tailoring the environment to their team's requirements.


In the workspace, there are two distinct roles:
ADMIN
USER
Note : New users in the workspace will have the same company ID as the user who created them.
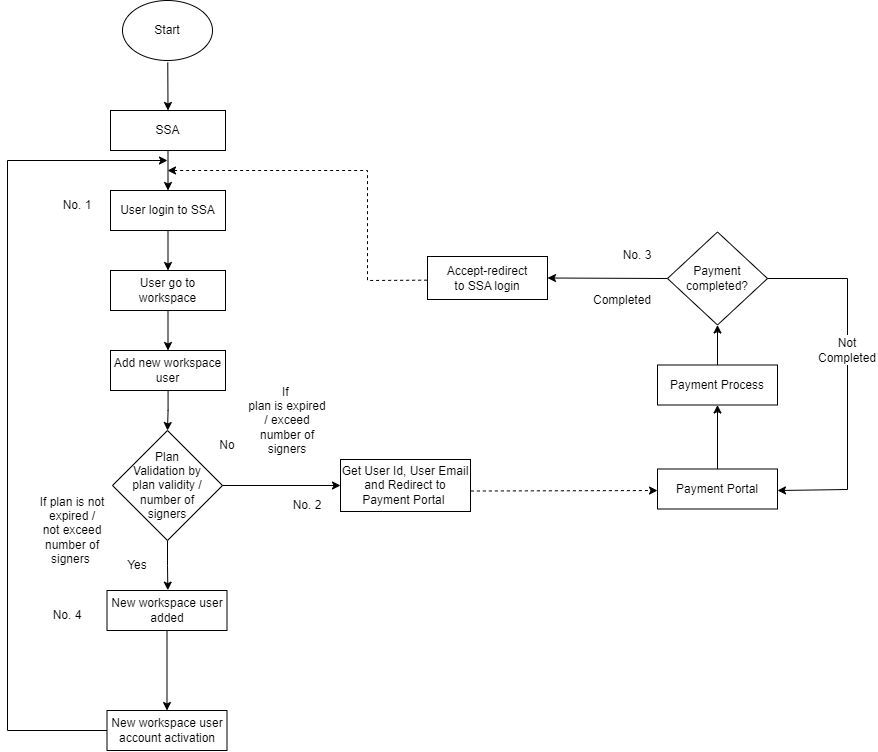
Note: Integration of the payment portal requires customization.
Last updated